
Lucidchart flowchart templates and examples
Reading time: about 4 min
Lucidchart makes diagramming and visualizing easy. One popular diagram that our users often build are flowcharts. Flowcharts can portray anything from simple processes to highly complex systems. No matter your role, visualize anything with Lucidchart to increase productivity, boost alignment, and spark innovation in your company.
In this article, we share 14 Lucidchart flowchart templates that you can start using today. Explore them all below.
Table of contents
Account ownership flow
Account ownership flowcharts are great for account managers, financial professionals, legal professionals, or anyone who owns business accounts. This flowchart template is designed to help you visualize an account’s ownership journey. From assigning an AE or SDR to the account to when it is handed off to other reps, this customizable template is ready to help you better understand the accounts within your organization.

Algorithm flowchart template
Flowcharts can help explain various algorithms, making them easier to digest and understand. Educators and students can use this template in the classroom, while IT professionals and engineers can map out computer algorithms to share with those who may be less technical. Get started and customize this template with your own formulas.

BPMN conversation diagram
A Business Process Model and Notation (BPMN) conversation diagram is used to document conversations and interactions between participants within a business process. Conversation diagrams allow businesses to relate object(s) of interest and identify which process a message belongs to and who is responsible. It is commonly used in business process analysis, design, and documentation. Open our BPMN conversation diagram to get started.

BPMN 2.0
While similar to the BPMN conversation diagram, the BPMN 2.0 flowchart focuses on documenting and modeling interactions between individual business processes, rather than interactions between multiple processes and participants. This flowchart is best suited for visualizing, designing, and taking action on specific technical processes.

Business process flow
Gain clarity and deepen your understanding of any business process with our business process flow template. Stakeholders who would benefit from this versatile flowchart often include analysts, process owners, and cross-functional teams.

Current vs. future state flowchart
Many customer-facing teams, managers, and executives use current vs. future state flowcharts to compare existing processes with proposed processes. Having a template to visualize how a process or system will impact your business or your customer’s business is a valuable tool to ensure clarity, alignment, and organization. Open our template to analyze your current process and identify areas of improvement.

Production flowchart template
Manufacturers might find this generic production flowchart template to be a good starting point to draw out their own processes or projects. Find ways to make your current process more efficient and maximize your time as you customize this example template.

Programming flowchart template
Programming can be complex, but with a flowchart, you can make even the most intricate systems easy to understand for those who might be less familiar with programming. Customize this programming flowchart template, which currently shows the capabilities that a programmer will need to code.
Sales process flowchart template
For most businesses, a clear and precise sales process is imperative. Use this sales process template to map out your current process and identify areas for improvement. With flowcharts, you can avoid any overlap and ensure that potential customers don't get lost or forgotten in a handoff or referral.

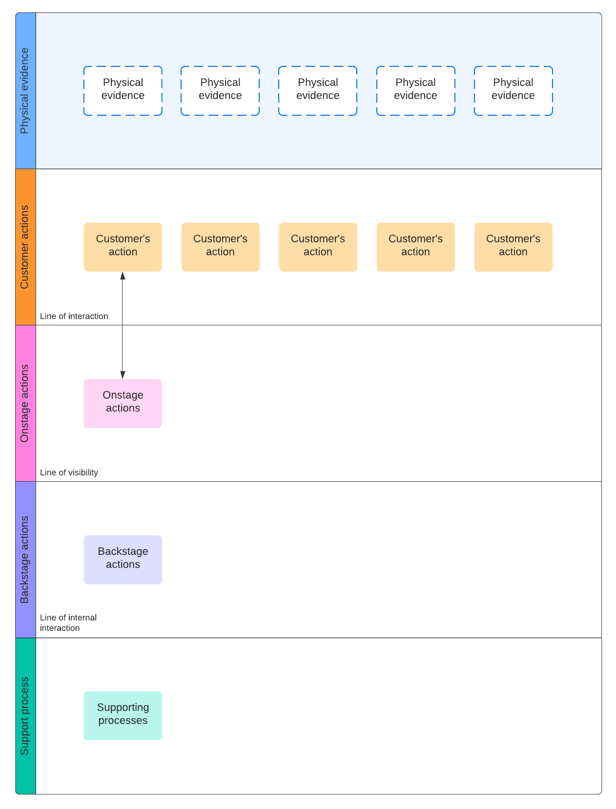
Service blueprint with swimlanes
Service blueprints are used for mapping and improving service processes, customer journeys, designs, and more within an organization. Use this service blueprint template to help identify inefficiencies and promote cross-functional collaboration.

Simple flowchart template
Flowcharts present endless possibilities. To keep things simple, start with this basic flowchart template. Add different shapes, throw in some color, and get creative!

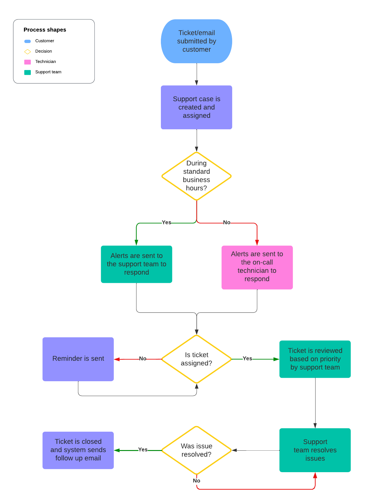
Support process example
A support process diagram is designed to help you visualize the support process for customers who submitted tickets. Better understand how to solve customer issues while being able to share important ticket information with others. Open this customizable flowchart template today!

Swimlane flowchart template
With swimlane diagrams, you can visualize how different entities interact at different stages, even simultaneously. Get started by using this swimlane flowchart template and adding your specific roles, actions, and outcomes.
User flowchart template
Before you develop a web or mobile app, you'll want to use this flowchart template to visualize your user flow within the app first. Give your users the best experience and increase the probability of user sign-ups.


Lucidchart has everything you need to create flowcharts with ease. Try for free!
Make a flowchartAbout Lucidchart
Lucidchart, a cloud-based intelligent diagramming application, is a core component of Lucid Software's Visual Collaboration Suite. This intuitive, cloud-based solution empowers teams to collaborate in real-time to build flowcharts, mockups, UML diagrams, customer journey maps, and more. Lucidchart propels teams forward to build the future faster. Lucid is proud to serve top businesses around the world, including customers such as Google, GE, and NBC Universal, and 99% of the Fortune 500. Lucid partners with industry leaders, including Google, Atlassian, and Microsoft. Since its founding, Lucid has received numerous awards for its products, business, and workplace culture. For more information, visit lucidchart.com.
Related articles
How to create cross-functional flowcharts
In this article, we will explain how to create a cross-functional flowchart, and how Lucidchart can help.
How to speak tech jargon [flowchart]
If terms like "sync up" or "peel the onion" have left you feeling confused, learn how to speak tech jargon with this convenient flowchart.
How to design a flowchart
Need to communicate complex processes and ideas? A flowchart might be a great solution. Follow these tips to design a flowchart that's truly professional and clear.
Bring your bright ideas to life.
By registering, you agree to our Terms of Service and you acknowledge that you have read and understand our Privacy Policy.